一、前言
材料服務國民經濟、社會發展、國防建設和人民生活的各個領域,是經濟建設、社會進步和國家安全的物質基礎和先導,支撐了整個社會經濟和國防建設。新一代信息技術與新材料是制造業的兩大“底盤技術”。新一代信息技術是第四次工業革命的驅動力,而新材料是支撐戰略性新興產業和重大工程不可或缺的物質基礎。信息技術與新材料深度融合,共同推動制造業向高端化發展。
近幾年,在新一輪科技革命和產業革命的大背景下,新材料技術不斷取得新突破,新材料和新物質結構不斷涌現,全球新材料產業保持快速增長態勢。與發達國家相比,我國新材料產業起步較晚、基礎薄弱。“十二五”以來,我國出臺多項政策文件,在材料領域全面部署,對標發達國家奮起直追。經過不懈努力,我國在體系建設、產業規模、技術進步、集群效應等方面取得了較大進步,為國民經濟和國防建設做出了重要貢獻,已成為名副其實的材料大國。但與此同時,我國新材料產業發展也存在諸多問題,材料強國之路任重道遠。
為推動新材料產業高質量發展,支撐制造強國戰略實施,2017年12月,中國工程院正式啟動“新材料強國2035戰略研究”重大咨詢項目,旨在對我國新材料產業發展進行頂層設計。項目組織先進基礎材料、關鍵戰略材料、前沿新材料,以及新材料評價、表征、標準平臺建設等課題組,聚焦重點領域,制定面向2035的新材料強國發展戰略,為國家加快提升新材料自主創新能力和產業核心競爭力提供咨詢建議。
本文作為“新材料強國2035戰略研究”項目的學術性成果展示,分析新材料產業發展現狀、趨勢及存在問題,梳理新材料產業政策,圍繞新材料戰略需求,研究新材料強國發展戰略總體思路、強國特征及發展目標,針對新材料產業重點領域提出重點發展方向,研究提出相關政策措施,為我國新材料產業發展和政府有關部門決策提供支撐和參考。
二、新材料產業發展現狀及趨勢
(一)國外新材料產業發展現狀及趨勢
1. 產業發展現狀及趨勢
全球新材料產業發展迅速,產業規模不斷擴大。據統計,2019年全球新材料產值達2.82萬億美元。全球新材料產業已形成三級梯隊競爭格局,各國產業發展各有所長。第一梯隊是美國、日本、歐洲等發達國家和地區,在經濟實力、核心技術、研發能力、市場占有率等方面占據絕對優勢。第二梯隊是韓國、俄羅斯、中國等國家,新材料產業正處在快速發展時期。第三梯隊是巴西、印度等國家。從全球看,新材料產業壟斷加劇,高端材料技術壁壘日趨顯現。大型跨國公司憑借技術研發、資金、人才等優勢,以技術、專利等作為壁壘,已在大多數高技術含量、高附加值的新材料產品中占據了主導地位。
當前,以新一代信息技術、新能源、智能制造等為代表的新興產業快速發展,對材料提出了更高要求,如超高純度、超高性能、超低缺陷、高速迭代、多功能、高耐用、低成本、易回收、設備精良等,新材料的研制難度前所未有。新材料產業向綠色化、低碳化、精細化、節約化方向發展。新材料研發及制備方法創新進程加快。以材料基因工程為代表的材料設計新方法的出現,大幅縮減了新材料的研發周期和研發成本,加速新材料的創新過程。物聯網、人工智能、云計算等新一代信息技術和互聯網技術的飛速發展,以及新型感知技術和自動化技術的應用,推動新材料產業研發進程不斷加快。
2. 新材料產業政策
近年來,國外主要發達國家針對新材料重點領域出臺了相關專項政策,對重點新材料領域實行長期精準扶持和提前戰略布局,促進本國新材料產業快速發展,使其紛紛在國際新材料產業中占據了領先地位。如在第三代半導體領域,美國、歐洲、英國、日本、韓國等國家和地區近年來出臺了60余項政策,總投入37億美元,主要發展電力電子、光電子、微波射頻、半導體照明等領域的SiC襯底、GaN射頻器件、GaN LED、SiC和Si基GaN功率器件、有機發光半導體(OLED)、電力電子器件等芯片封裝材料 。
針對重點材料領域,國外積極實施保護本國利益的貿易政策。截至2020年8月,美國已對約5500億美元中國輸美商品加征關稅,關稅清單中廣泛涉及通信、電子、機械設備、汽車、家具等產品,這些產業間接或直接影響到上游新材料企業,尤其是低附加值的材料企業利潤將受到較大影響。
發達國家對關鍵技術和產品的出口不斷設置壁壘。2018年8月,美國總統簽署了《出口管制改革法案》,同年11月美國商務部工業與安全局又提出了一份針對關鍵技術和相關產品的出口管制框架方案,列出了14個考慮進行管制的領域,涉及先進材料技術以及與新材料制備相關的設備、檢測儀器等 。
(二)我國新材料產業發展現狀及問題
1. 產業發展現狀
新材料產業的生產體系基本完整,產業規模不斷壯大。我國新材料產業已形成了全球門類最全、規模第一的材料產業體系。建成了涵蓋金屬、高分子、陶瓷等結構與功能材料的研發和生產體系;形成了龐大的材料生產規模,我國鋼鐵、有色金屬、稀土金屬、水泥、玻璃、化學纖維、先進儲能材料、光伏材料、有機硅、超硬材料、特種不銹鋼等百余種材料產量達到世界第一位。據統計,自“十二五”以來,我國新材料產業產值快速擴張,從2010年的0.65萬億元增長到2019年的4.57萬億元。逐步建立了以企業為主體、市場為導向、“用產學研”相互結合的新材料創新體系;依托地區資源優勢,形成了環渤海、長江三角洲、珠江三角洲地區,中西部地區,東北地區新材料產業集群。
新材料科技快速發展不斷推動產業結構優化。如超級鋼、電解鋁、低環境負荷型水泥、全氟離子膜、聚烯烴催化劑等產業化關鍵技術的突破,促進了鋼鐵、有色金屬、建材、石化等傳統產業轉型升級。新材料為我國航空航天、能源交通、工程建設、資源節約及環境治理等領域一系列國家重大工程的實施提供了不可或缺的物質基礎和保障。例如,高性能鋼材料、輕合金材料、工程塑料等產品結構不斷優化,有力支撐和促進了高速鐵路、載人航天、海洋工程、能源裝備的“走出去”;第三代鋁鋰合金成功實現在大飛機上應用等。
2. 新材料產業政策
近些年,國家高度重視新材料產業發展,相關部委陸續推出了一系列政策文件,如《增強制造業核心競爭力三年行動計劃(2018—2020年)》《“十三五”先進制造技術領域科技創新專項規劃》《“十三五”材料領域科技創新專項規劃》《新材料產業發展指南》《國家新材料生產應用示范平臺建設方案》《國家新材料測試評價平臺建設方案》《新材料標準領航行動計劃( 2018—2020 年)》《重點新材料首批次應用示范指導目錄(2019 年版)》等,這些政策的出臺大大促進了新材料產業的快速發展。
同時,各地方政府和主管部門對新材料產業也十分關注,制定了一批地方性新材料產業政策。如北京、內蒙古、安徽、河北、廣東等多個?。ㄗ灾螀^、市)及計劃單列市也先后出臺了新材料產業指導意見、發展規劃、行動計劃、實施方案,突出地方特色,推動新材料產業快速發展,初步統計有63項政策。在各地方案中既有大的綜合性規劃,也有地方特色的專題規劃,如河南省出臺的《河南省尼龍新材料產業發展行動方案》《安徽省半導體產業發展規劃(2018—2021 年)》《江蘇省增材制造產業發展三年行動計劃(2018—2020年)》等,部分地方政府還專門就新材料企業進行認定,尤其是新材料首批次保險補償機制得到了大力的推廣,其中廣東、江西、四川、湖南、甘肅、山東、吉林、上海、寧波、廈門等諸多?。▍^、市)出臺了地方性保險補償政策。
3. 產業發展存在的問題
材料支撐保障能力不強,受制于人問題突出,產業鏈自主可控性較差。究其原因,長期以來,隨著我國經濟的爆發式增長,材料能買則買,對材料的原創性、基礎性、支撐性缺乏足夠的重視,導致新材料產業基礎薄弱,成為“短板”中的重災區,對產業安全和重點領域構成重大風險。
引領發展能力不足,創新鏈不通暢,難以搶占戰略制高點 。由于材料的研發與應用結合不夠緊密,工程應用研究不足、數據積累嚴重缺乏,不僅導致面向材料實際服役環境有針對性的研究缺失,還導致材料的質量工藝不穩定、性能數據不完備、技術標準不配套、考核驗證不充分,從而造成大量的新材料難以跨越從研制到應用的“死亡之谷”,有材不能用、有材不會用問題十分突出。
新材料研發投入方式單一,投入不足且分散,原始創新能力弱。國家對新材料基礎研究缺乏長期穩定的支持,在科技項目中財政資金投入的集中度較低,存在“撒胡椒面”現象。此外,新材料企業自主投入不足,大多新材料企業重視眼前利益從而忽視了原始創新。
質量技術基礎設施建設薄弱,產業支撐體系不健全。材料評價標準嚴重缺失,認證認可質量保障服務不夠,尚未建立完善的材料標準體系。材料檢驗檢測等基礎能力差,檢驗檢測資源優化配置不足,檢測能力不足,檢測市場機制不完善,檢驗檢測服務能力無法滿足產業全面需求,檢驗檢測技術水平和服務能力無法滿足國際化需求。
未形成良好的產業發展生態,產業發展環境有待優化。新材料產業創新投融資環境不佳,新材料領域的創新人才缺乏,新材料進出口政策體系和知識產權法律制度不健全。
三、面向2035的新材料產業發展戰略需求
當前,我國正處于戰略轉型期,亟需開辟新的經濟增長點,提高環境承載能力,這為我國新材料的大發展提供了難得的歷史機遇。在轉型升級和新型工業化發展的交匯時期,對新材料的戰略需求特別突出。
(一)運載工具領域
《中國制造2025》中提出大力發展新能源、高效能、高安全的系統技術與裝備,完善我國現代交通運載核心技術體系,發展時速400km高速列車、遠程寬體客機、新能源汽車等運載工具,提升交通運載可持續發展能力和“走出去”戰略支撐能力。因此,亟需對重型直升機、高速列車、遠程寬體客機、新能源汽車、重型運載火箭、航天器等運載工具所需核心部件及關鍵材料進行研發,形成核心部件產品自主保障能力(見表1)。
表1 運載工具領域新材料需求
(二)能源動力領域
以煤炭為主和油氣資源緊缺的能源結構,決定了我國國家能源戰略發展重點在于發展新一代高效清潔燃煤發電技術和深海油氣資源開發技術。先進能源動力系統用特種合金代表國家高端裝備核心競爭力,屬于國家戰略型新材料范疇,是我國搶占技術制高點的重大機遇。核電、油氣開發等能源領域重大項目對特種合金、稀土材料、非晶材料、超導材料、復合材料等新材料提出急迫需求(見表2)。
表2 能源動力領域新材料需求

(三)信息顯示領域
集成電路與信息顯示是我國電子信息產業的兩大基石,是信息領域為數不多的千億美元級產業,帶動力和輻射力極強,在我國國民經濟中占有極其重要的戰略地位,信息顯示領域新材料需求見表3。新型信息技術及產業的發展需要電子信息材料支撐,當前我國電子信息材料研發技術與發達國家存在較大差距。
表3 信息顯示領域新材料需求

(四)生命健康領域
隨著全球人口老齡化日益加劇,人們對自身健康的關注度不斷提高,健康產業進入加速發展時期。生物醫用材料的快速突破,將在疾病快速診斷、人體器官修復移植方面為人類帶來福祉,對國家的醫療安全、人民健康產生至關重要的影響,生命健康領域新材料需求見表4。
表4 生命健康領域新材料需求

四、新材料強國發展戰略
(一)總體思路
以習近平新時代中國特色社會主義思想為指導,全面貫徹落實黨的“十九大”精神,面向建設科技強國和制造強國的戰略藍圖,立足國民經濟和國防安全重大需求,以提高新材料自主創新能力為核心,以先進基礎材料、關鍵戰略材料、前沿新材料為發展重點,堅持供給側結構改革,堅持可持續發展,大力發展新技術、新模式、新業態,實現新材料產業轉型升級和結構調整,以創新驅動發展,建立以企業為主體,“產學研用”深度融合的新材料自主創新體系,全面提升我國新材料自主保障能力和市場競爭力,把我國建設成為新材料強國。
(二)發展目標
到2025年,重點新材料總體技術和應用與國際先進水平同步,部分達到國際領先水平;全面提升新材料產品質量水平與穩定性,中高端產品所占比重大幅提升,整體水平進入全球價值鏈中高端環節;關鍵高端材料和高端裝備自主研發水平和自主保障能力顯著提升,關鍵短板材料受制于人問題得到有效緩解。
到2035年,在世界材料強國行列中占有一席之地;圍繞保障國家安全、產業安全、科技安全的重大需求,核心系統、關鍵器件受制于人的問題基本解決;對事關國計民生和國家安全重點領域的器件與材料需求,構建系統性、全方位的支撐保障能力;全面提升材料行業的國際競爭力,基本建成材料自主創新體系。
到2050年,位于世界材料強國前列,全面建成材料自主創新體系,材料研發能力和產業競爭力處于全球領先水平;材料發展全面滿足國民經濟建設和國防安全需求,支撐人類經濟社會發展。
(三)發展重點與發展方向
1. 先進基礎材料
先進基礎材料領域發展重點及發展方向主要包括先進鋼鐵材料、先進有色金屬材料、先進石化材料、先進建筑材料、先進輕工材料及先進紡織材料等(見表5)。
表5 先進基礎材料領域發展重點及方向

2. 關鍵戰略材料
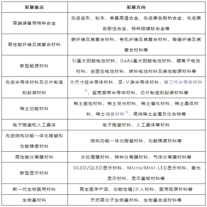
關鍵戰略材料領域發展重點及發展方向主要包括高端裝備用特種合金、高性能纖維及其復合材料、新型能源材料、先進半導體材料及芯片制造和封裝 材料、稀土功能材料、電子陶瓷和人工晶體、先進結構功能一體化陶瓷和功能梯度材料、高性能分離膜材料、新型顯示材料、新一代生物醫用材料及生物基材料等(見表6)。
表6 關鍵戰略材料領域發展重點及方向

3. 前沿新材料
前沿新材料領域發展重點及發展方向主要包括3D打印用材料、超導材料、智能仿生材料、石墨烯材料等(見表7)。
表7 前沿新材料領域發展重點及方向

4. 新材料評價、表征、標準平臺建設
新材料評價、表征、標準平臺建設主要包括平臺基礎要素建設與完善、機制建設與完善、平臺運行重點任務等重點發展方向(見表8)。
表8 新材料評價、表征、標準平臺建設發展重點及方向

五、政策及保障措施
(一)構建新材料自主創新體系
構建以企業為主體的自主創新體系,推進材料領域國家重點實驗室的資源整合和規劃布局。在石墨烯、輕量化材料、稀土新材料、先進復合材料等關鍵材料領域建設國家制造業創新中心,培育材料領域新型產業技術研究院,統籌建設新材料協同攻關機構,加強科學技術部、工業和信息化部、發展和改革委員會等各部委組織協調,形成工作合力,合理分配創新資源,避免新材料領域的創新資源分散、創新載體重復建設。
(二)加強新材料數字研發平臺、生產應用平臺、資源共享平臺建設
大力推進材料基因工程,建設材料數字化研發平臺,推動材料基因工程加速融入新材料的研發、設計、制造和應用全生命周期,縮短新材料研發周期,降低研發成本。完善國家級生產應用示范平臺,解決核心材料生產應用技術開發、應用技術服役環境評價、生產應用示范線建設、資源數據庫共享等問題,推動新材料的應用技術創新發展水平。加強新材料資源共享平臺建設,對新材料產品、企業、集聚區、資金項目、成果獎勵、學術文獻、標準、專利、專家等海量數據資源進行匯聚加工,構建新材料行業知識服務系統;搭建新材料儀器設施共享系統,實現關鍵儀器設施的在線互聯與服務共享等 。
(三)構建促進新材料發展的政策體系
完善財稅金融政策,加大財稅金融支持力度,健全投融資機制。大力實施知識產權戰略,設立國家知識產權專項基金,聚焦于產業核心技術攻關,將核心技術成果轉化為知識產權,同時加強知識產權保護,增強知識產權運營效率。積極發揮政府采購等政策引導作用,鼓勵在關系國民經濟命脈的重要行業和重點產業、重大基礎設施、重大建設項目等領域,優先使用新材料首批次應用示范目錄產品。完善進出口政策體系,維護公平貿易環境,支持新材料企業運用貿易救濟、反壟斷等方式維護公平競爭秩序,引導并支持新材料企業做好貿易摩擦應對。建立新材料首批次應用容錯和激勵機制,研究建立政府投資基金容錯機制,加大對新材料領域的支持力度,在保障資金安全穩健的前提下,加快投資決策速度。
(四)完善新材料標準、測試、表征、評價體系
建立支撐新材料產業高質量發展的標準體系,開展新材料標準領航行動,加大先進基礎材料、關鍵戰略材料及前沿新材料標準的有效供給,充分發揮標準化對新材料產業發展和質量變革的引領作用。完善新材料測試、表征、評價體系,建立國家新材料測試評價平臺,構建新材料測試評價體系,解決新材料測試評價的瓶頸和短板。大力培育發展自主認證、檢測品牌,提升國際競爭力。
(五)培育與新材料產業發展相適應的人才隊伍
在吸引國外新材料創新人才的同時,也要加大國內新材料人才的培養力度,形成可持續的人才供給模式。在新材料基礎研究和重大全球性問題研究領域,主動發起國際重大科學計劃和工程,搭建世界級新材料科研平臺/項目,可吸引國外頂尖科學家和團隊參與,攻克科研難關,為科學家提供可以發揮實力的事業平臺;對不涉及國家機密的新材料重大科技項目,可吸引國外人才參與研究。不斷完善我國新材料人才的評價機制,克服唯論文、唯職稱、唯學歷、唯獎項傾向,注重標志性成果的質量、貢獻、影響。建議調整人才的科技評價機制,通過相關激勵方式,讓科技人員在成果轉化中體現價值。
免責聲明:本網注明“來源:XXX”的作品,均為轉載自其它媒體,版權歸原作者所有,本網僅限于傳遞更多信息之目的,不作為商業用途,亦不代表本網贊同其觀點和對其真實性負責,轉載或下載使用,必須保留本網注明的"稿件來源"。如涉及內容、版權和其它問題,請在30日內與本公眾號聯系,我們將在第一時間更正或刪除。















